行业新闻
大连市基本医疗保险慢性病 新增人员检诊认定工作启动
2020/09/30
按照《关于调整门诊规定病种Ⅰ类检诊有关规定的通知》(大医保发〔2020〕103号)要求,门诊规定病种Ⅰ类(俗称“慢性病”)由每年9月统一检诊次年1月享受待遇调整为全部实行随到随检,参保人员初检、复检通过后即时享受补助待遇,检诊通过当年起付标准和补助限额按剩余月数折算。
为避免人员聚集,2020年度的检诊工作,于2020年10月 12 日开始,在此期间检诊通过的患者,本年度起付标准和补助限额按年度补助限额的25%执行。
补助范围
● 人员范围:参加大连市职工基本医疗保险的各类人员(包括企业、机关事业单位的参保人;灵活就业的个体参保人)。
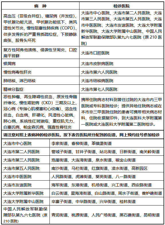
● 病种范围:共计31种,见下表

● 人员范围:参加大连市城乡居民基本医疗保险的人员(包括成年居民、未成年居民和大学生)。
● 病种范围:共计9种,见下表

83709222
大连市中心医院
84412001-8425/8274
第二人民医院
83637104
第三人民医院
86526080
第五人民医院
84211244-3015
84214747
大连市中医医院
82681738-2018
大连市友谊医院
82718822-7106
大连大学附属中山医院
62893039
大连大学附属新华医院
84369613
大连医科大学附属第一医院
83635963-3039
(长春路院区)
83635963-2018
(联合路院区)
83635963-7018
(金普院区)
大连医科大学附属第二医院
84671291-2820
(星海院区)
84671291-6710
(钻石湾院区)
中国人民解放军第967医院
(原210医院)
80847137
大连市妇幼保健院
39062058
大连市第六人民医院
39728501
(总院)
39728779
(黄河路门诊)
大连市第七人民医院
84514036
大连市口腔医院
84651306
大连市皮肤病医院
39878678
大连市结核病医院
39547993
大连市妇女儿童医疗中心
66860895
● 各区市县的慢性病检诊工作由当地经办机构负责组织安排,全市检诊工作采用统一检诊认定标准、统一管理流程。

参检时间及检诊医院:
原则上所有参检人须按自己身份证地址所属街道对应的医院参加慢性病检诊,为做好新冠肺炎疫情防控,避免人员集中,检诊请提前做好网上预约挂号。
检诊需提供材料:
● 携带证件:
参检人员需持本人身份证、社会保障卡或医保电子凭证。
● 提供病历资料:
① 住院病志需加盖医院病案室印章,如提供异地住院病志的,还需提供住院医疗费发票的复印件。
② 门诊病志为既往二级以上医院就医的有确诊意义的检查、化验材料,所有材料均需原件。
特殊情况人员安排:
① 各区市县居住大连市内或大连市内居住各区市县可就近参检。
② 大连市参保的异地安置人员必须回本市指定的检诊医院参加检诊。
检诊认定结果在提交认定材料的20个工作日后查询,参检人员可在大连市医保局微信公众号、大连市医疗保障局网上服务大厅查询检诊结果,或就近到定点单位(如医院、社区卫生服务机构、门诊部、药店)刷卡或可扫描医保电子凭证查询检诊结果。
慢性病患者在定点门诊就医或购药时,需持社会保障卡或医保电子凭证挂号,由定点单位负责上传诊疗记录,发生的符合政策规定用于治疗慢性病的费用可持卡结算。